№101 ГДЗ Рымкевич 10-11 класс (Физика)
Решение #1
Решение #2
Решение #3

Рассмотрим вариант решения задания из учебника Рымкевич 10-11 класс, Дрофа:
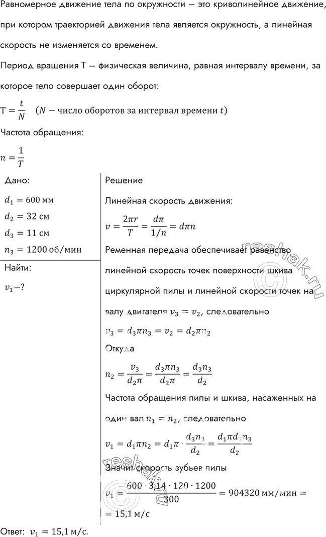
Циркулярная пила имеет диаметр 600 мм. На ось пилы насажен шкив диаметром 300 мм, который приводится во вращение посредством ременной передачи от шкива диаметром 120 мм, насаженного на вал электродвигателя. Какова скорость зубьев пилы, если вал двигателя совершает 1200 об/мин?
*размещая тексты в комментариях ниже, вы автоматически соглашаетесь с пользовательским соглашением