Упр.131 ГДЗ Никольский Потапов 7 класс (Алгебра)
Решение #1

Рассмотрим вариант решения задания из учебника Никольский, Потапов 7 класс, Просвещение:
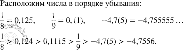
131. Расположите числа в порядке убывания:
1/9; -4,7(5); 0,1115; -4,7556; 1/8; 0,124.
*размещая тексты в комментариях ниже, вы автоматически соглашаетесь с пользовательским соглашением