Упр.14 ГДЗ Дорофеев Суворова 7 класс (Алгебра)
Решение #1

Рассмотрим вариант решения задания из учебника Дорофеев, Суворова, Бунимович 10-11 класс, Просвещение:
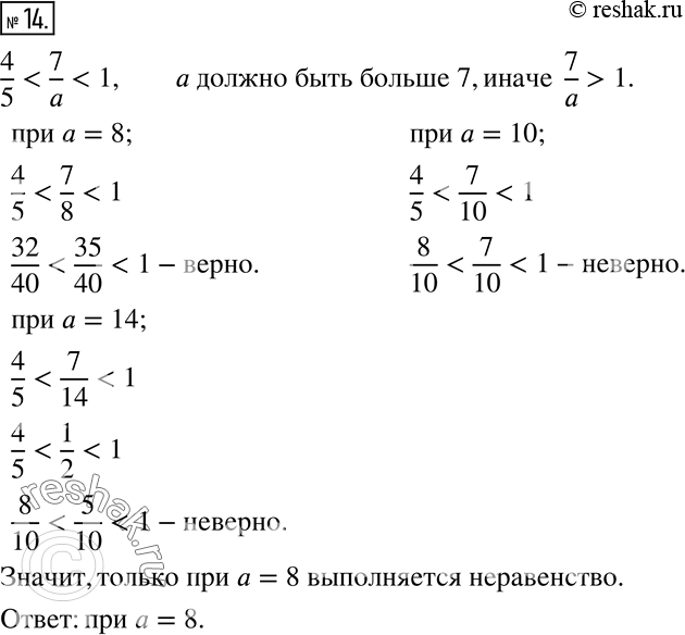
14 Среди чисел 6, 8, 10 и 14 выберите такое, при котором выполняется неравенство 4/5<7/a<1.
*размещая тексты в комментариях ниже, вы автоматически соглашаетесь с пользовательским соглашением