Упр.146 ГДЗ Дорофеев Суворова 9 класс (Алгебра)
Решение #1

Рассмотрим вариант решения задания из учебника Дорофеев, Суворова, Бунимович 9 класс, Просвещение:
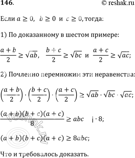
146. Докажите, что при а ? 0, b ? 0, c ? 0 верно неравенство
(a + b)(b + c)(c + a) ? 8abc.
Подсказка. Примените неравенство (a + b) / 2 ? vab.
*размещая тексты в комментариях ниже, вы автоматически соглашаетесь с пользовательским соглашением