Упр.16.22 ГДЗ Мерзляк Поляков 7 класс (Алгебра)
Решение #1

Рассмотрим вариант решения задания из учебника Мерзляк, Поляков 7 класс, Вентана-Граф:
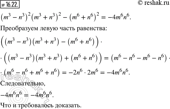
16.22. Докажите тождество:
(m^3-n^3 )^2 (m^3+n^3 )^2-(m^6+n^6 )^2=-4m^6 n^6.
*размещая тексты в комментариях ниже, вы автоматически соглашаетесь с пользовательским соглашением