Упр.16.22 ГДЗ Мерзляк Поляков 9 класс (Алгебра)
Решение #1

Рассмотрим вариант решения задания из учебника Мерзляк, Поляков 9 класс, Вентана-Граф:
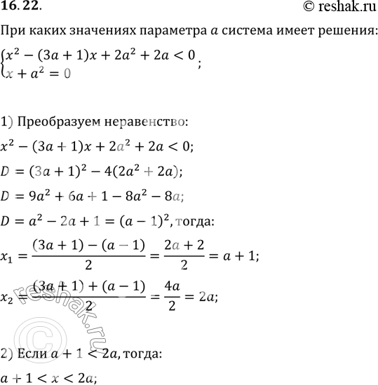
16.22. При каких значениях параметра a система {(x^2-(3a+1)x+2a^2+2a<0, x+a^2=0) имеет решения?
*размещая тексты в комментариях ниже, вы автоматически соглашаетесь с пользовательским соглашением