Упр.17.2 ГДЗ Мерзляк Поляков 7 класс (Алгебра)
Решение #1

Рассмотрим вариант решения задания из учебника Мерзляк, Поляков 7 класс, Вентана-Граф:
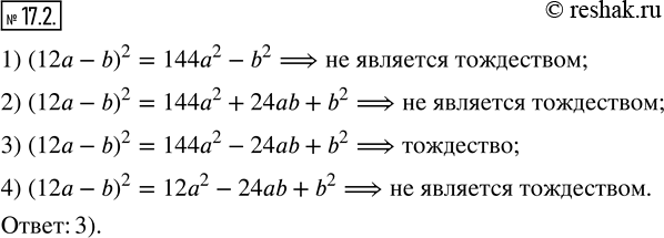
17.2. Какое из данных равенств является тождеством:
1) (12a-b)^2=144a^2-b^2;
2) (12a-b)^2=144a^2+24ab+b^2;
3) (12a-b)^2=144a^2-24ab+b^2;
4) (12a-b)^2=12a^2-24ab+b^2?
*размещая тексты в комментариях ниже, вы автоматически соглашаетесь с пользовательским соглашением