Упр.17.59 ГДЗ Мерзляк Поляков 9 класс (Алгебра)
Решение #1

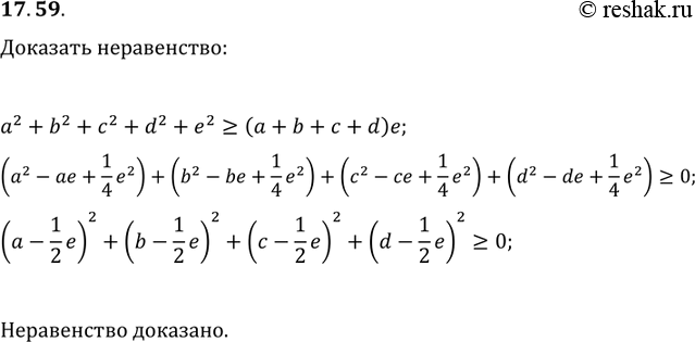
Рассмотрим вариант решения задания из учебника Мерзляк, Поляков 9 класс, Вентана-Граф:
17.59. Докажите неравенство a^2+b^2+c^2+d^2+e^2?(a+b+c+d)e.
*размещая тексты в комментариях ниже, вы автоматически соглашаетесь с пользовательским соглашением