Упр.196 ГДЗ Никольский Потапов 7 класс (Алгебра)
Решение #1
Решение #2

Рассмотрим вариант решения задания из учебника Никольский, Потапов 7 класс, Просвещение:
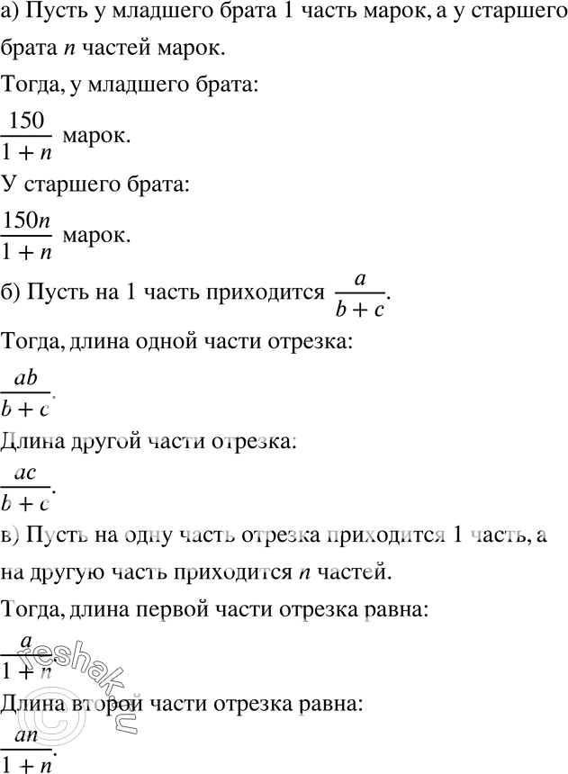
196. а) Два брата коллекционируют почтовые марки. У старшего брата в n раз больше марок, чем у младшего, а всего у них 150 марок. Сколько марок у каждого?
б) Разделите отрезок, длина которого а см, в отношении Ь : с.
в) Разделите отрезок, длина которого а см, так, чтобы одна его часть была в n раз больше другой.
*размещая тексты в комментариях ниже, вы автоматически соглашаетесь с пользовательским соглашением