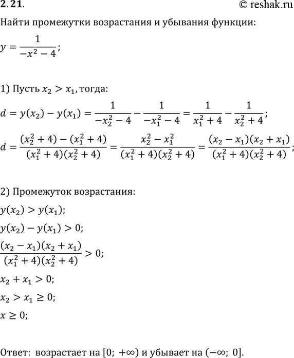
Упр.2.21 ГДЗ Мерзляк Поляков 9 класс (Алгебра)
Решение #1

Рассмотрим вариант решения задания из учебника Мерзляк, Поляков 9 класс, Вентана-Граф:
2.21. Найдите промежутки возрастания и убывания функции y=1/(-x^2-4).
*размещая тексты в комментариях ниже, вы автоматически соглашаетесь с пользовательским соглашением