Упр.2.30 ГДЗ Мерзляк Поляков 9 класс (Алгебра)
Решение #1

Рассмотрим вариант решения задания из учебника Мерзляк, Поляков 9 класс, Вентана-Граф:
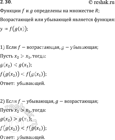
2.30. Функции f и g определены на множестве R. Возрастающей или убывающей является функция y=f(g(x)), если:
1) f — возрастающая, g — убывающая;
2) f — убывающая, g — возрастающая?
*размещая тексты в комментариях ниже, вы автоматически соглашаетесь с пользовательским соглашением