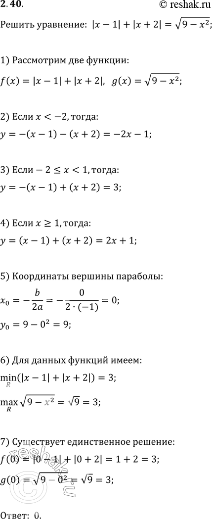
Упр.2.40 ГДЗ Мерзляк Поляков 9 класс (Алгебра)
Решение #1

Рассмотрим вариант решения задания из учебника Мерзляк, Поляков 9 класс, Вентана-Граф:
2.40. Решите уравнение |x-1|+|x+2|=v(9-x^2).
*размещая тексты в комментариях ниже, вы автоматически соглашаетесь с пользовательским соглашением