Упр.23.35 ГДЗ Мерзляк Поляков 9 класс (Алгебра)
Решение #1

Рассмотрим вариант решения задания из учебника Мерзляк, Поляков 9 класс, Вентана-Граф:
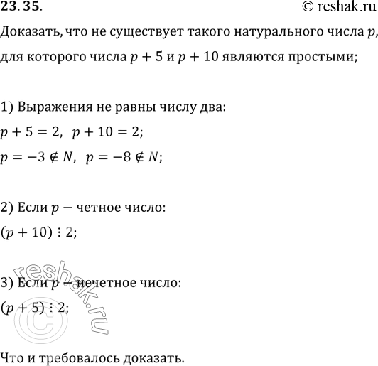
23.35. Докажите, что не существует такого натурального числа p, для которого числа p+5 и p+10 являются простыми.
*размещая тексты в комментариях ниже, вы автоматически соглашаетесь с пользовательским соглашением