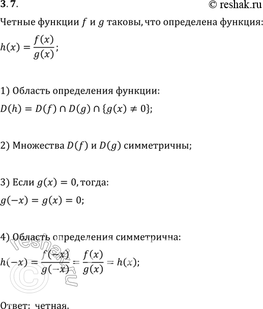
Упр.3.7 ГДЗ Мерзляк Поляков 9 класс (Алгебра)
Решение #1

Рассмотрим вариант решения задания из учебника Мерзляк, Поляков 9 класс, Вентана-Граф:
3.7. Чётные функции f и g таковы, что функция h(x)=f(x)/g(x) определена. Исследуйте на четность функцию h.
*размещая тексты в комментариях ниже, вы автоматически соглашаетесь с пользовательским соглашением