Упр.30.22 ГДЗ Мерзляк Поляков 7 класс (Алгебра)
Решение #1

Рассмотрим вариант решения задания из учебника Мерзляк, Поляков 7 класс, Вентана-Граф:
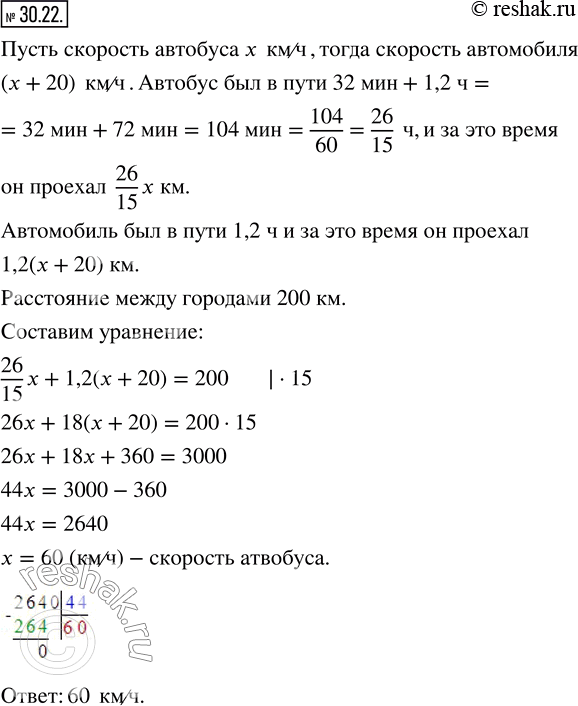
30.22. Из Перми в Соликамск, расстояние между которыми равно 200 км, выехал автобус. Через 32 мин после отправления автобуса навстречу ему из Соликамска выехал автомобиль со скоростью на 20 км/ч большей, чем скорость автобуса. С какой скоростью двигался автобус, если они встретились через 1,2 ч после отправления автомобиля?
*размещая тексты в комментариях ниже, вы автоматически соглашаетесь с пользовательским соглашением