Упр.33.12 ГДЗ Мерзляк Поляков 7 класс (Алгебра)
Решение #1

Рассмотрим вариант решения задания из учебника Мерзляк, Поляков 7 класс, Вентана-Граф:
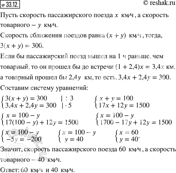
33.12. С двух станций, расстояние между которыми 300 км, одновременно навстречу друг другу отправились пассажирский и товарный поезда, которые встретились через 3 ч после начала движения. Если бы пассажирский поезд вышел на 1 ч раньше, чем товарный, то они встретились бы через 2,4 ч после выхода товарного поезда. Найдите скорость каждого поезда.
*размещая тексты в комментариях ниже, вы автоматически соглашаетесь с пользовательским соглашением