Упр.362 ГДЗ Дорофеев Суворова 8 класс (Алгебра)
Решение #1

Рассмотрим вариант решения задания из учебника Дорофеев, Суворова, Бунимович 8 класс, Просвещение:
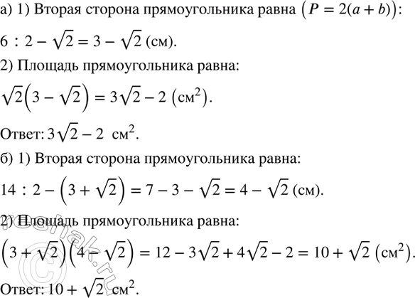
362. Найдите площадь прямоугольника, если:
а) его периметр равен 6 см, а одна из сторон v2 см;
б) его периметр равен 14 см, а одна из сторон 3+v2 см.
*размещая тексты в комментариях ниже, вы автоматически соглашаетесь с пользовательским соглашением