Упр.40 ГДЗ Дорофеев Суворова 9 класс (Алгебра)
Решение #1

Рассмотрим вариант решения задания из учебника Дорофеев, Суворова, Бунимович 9 класс, Просвещение:
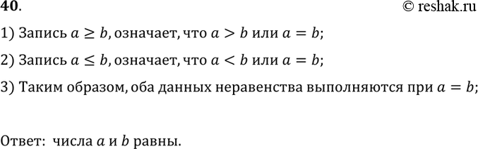
40. Что можно сказать о числах а и и, если выполняются сразу два неравенства: а ? b и а ? b?
*размещая тексты в комментариях ниже, вы автоматически соглашаетесь с пользовательским соглашением