Упр.459 ГДЗ Никольский Потапов 8 класс (Алгебра)
Решение #1

Рассмотрим вариант решения задания из учебника Никольский, Потапов 8 класс, Просвещение:
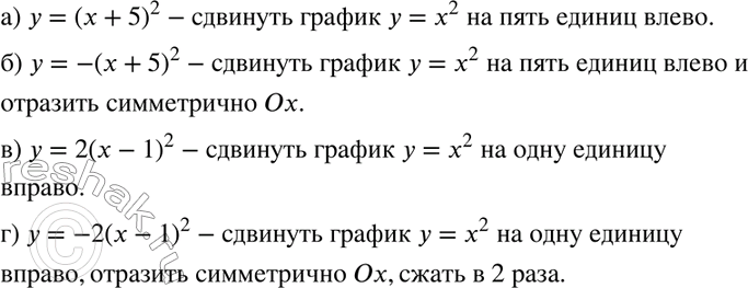
459. Объясните, как с помощью графика функции у = х2 можно получить график функции:
а) у = (х + 5)2;
б) у = -(х + 5)2;
в) у = 2(х - 1)2;
г) у = -2(х - 1)2.
*размещая тексты в комментариях ниже, вы автоматически соглашаетесь с пользовательским соглашением