Упр.587 ГДЗ Никольский Потапов 8 класс (Алгебра)
Решение #1

Рассмотрим вариант решения задания из учебника Никольский, Потапов 8 класс, Просвещение:
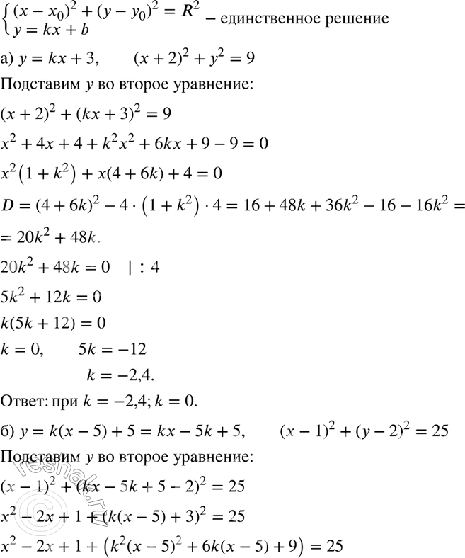
587. Говорят, что прямая у = kx + b касается окружности
(х — х0)2 + (у - y0)2 = если прямая и окружность имеют единственную общую точку. То есть если система уравнений
система
(х - х0)2 + (у - у 0)2 = R2,
у = kx + b
имеет единственное решение. Найдите все значения k, при каждом из которых:
а) прямая у = kx + 3 касается окружности (х + 2)2 + у2 - 9;
б) прямая у = k(х - 5) + 5 касается окружности (х- 1)2 + (у - 2)2 = 25.
*размещая тексты в комментариях ниже, вы автоматически соглашаетесь с пользовательским соглашением