Упр.797 ГДЗ Никольский Потапов 8 класс (Алгебра)
Решение #1

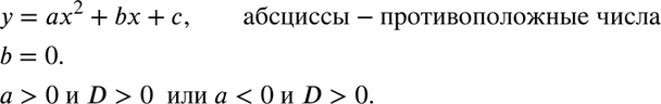
Рассмотрим вариант решения задания из учебника Никольский, Потапов 8 класс, Просвещение:
797. При каком условии график квадратичной функции у = ах2 + bх + с пересекает ось Ох в точках, абсциссы которых являются противоположными числами?
*размещая тексты в комментариях ниже, вы автоматически соглашаетесь с пользовательским соглашением