Упр.8.23 ГДЗ Мерзляк Поляков 9 класс (Алгебра)
Решение #1

Рассмотрим вариант решения задания из учебника Мерзляк, Поляков 9 класс, Вентана-Граф:
8.23. Решите неравенство:
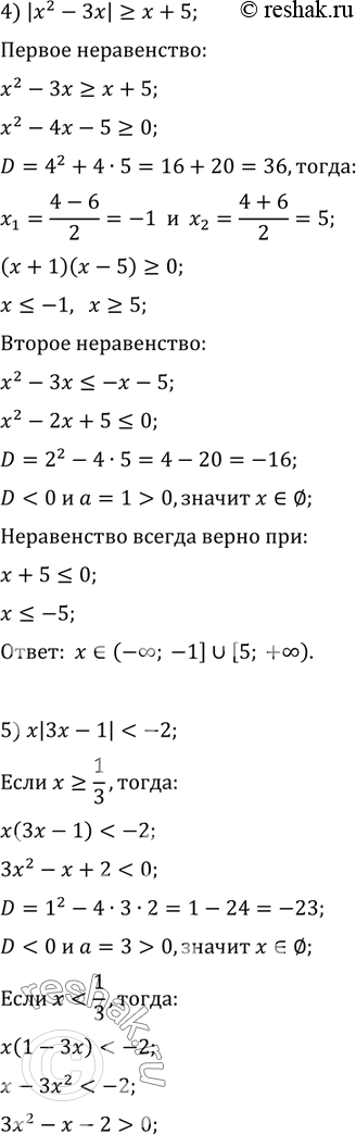
1) |x^2+5x|<6; 4) |x^2-3x|?x+5;
2) |x^2+3x|
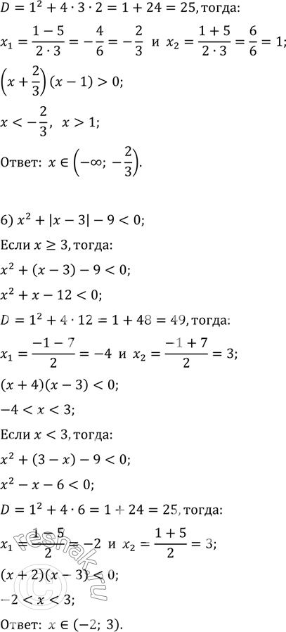
3) x^2-x-2<|5x-3|; 6) x^2+|x-3|-9<0.
*размещая тексты в комментариях ниже, вы автоматически соглашаетесь с пользовательским соглашением