Упр.8.3 ГДЗ Мерзляк Поляков 7 класс (Алгебра)
Решение #1

Рассмотрим вариант решения задания из учебника Мерзляк, Поляков 7 класс, Вентана-Граф:
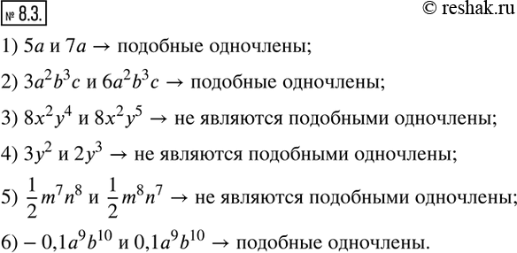
8.3. Являются ли подобными одночлены:
1) 5a и 7a;
2) 3a^2 b^3 c и 6a^2 b^3 c;
3) 8x^2 y^4 и 8x^2 y^5;
4) 3y^2 и 2y^3;
5) 1/2 m^7 n^8 и 1/2 m^8 n^7;
6)-0,1a^9 b^10 и 0,1a^9 b^10.
*размещая тексты в комментариях ниже, вы автоматически соглашаетесь с пользовательским соглашением