Упр.847 ГДЗ Муравин 6 класс (Математика)
Решение #1

Рассмотрим вариант решения задания из учебника Муравин, Муравина 6 класс, Дрофа:
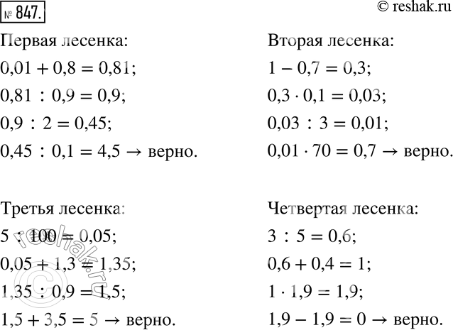
847. Спускаясь по лесенке (рис.170), выполните указанные арифметические действия.
*размещая тексты в комментариях ниже, вы автоматически соглашаетесь с пользовательским соглашением