Упр.922 ГДЗ Никольский Потапов 7 класс (Алгебра)
Решение #1
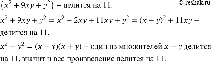
Решение #2

Рассмотрим вариант решения задания из учебника Никольский, Потапов 7 класс, Просвещение:
922 Докажите, что если при некоторых целых хну выражение х2 + 9ху + у2 делится на 11, то и х2-y2 делится на 11.
*размещая тексты в комментариях ниже, вы автоматически соглашаетесь с пользовательским соглашением