Упр.11 ГДЗ Макарычев Миндюк 9 класс (Алгебра)
Решение #1
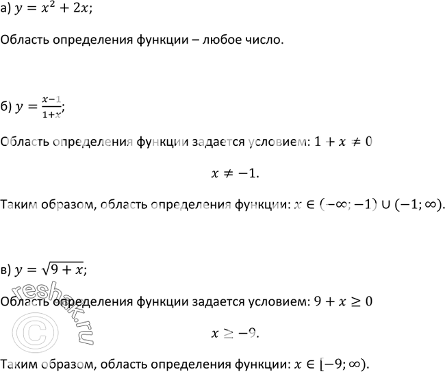
Решение #2
Решение #3

Рассмотрим вариант решения задания из учебника Макарычев, Миндюк, Нешков 9 класс, Просвещение:
11. Какова область определения функции, заданной формулой: а) у = х2 + 2х; б) у = (x-1)/(1+x); в) У = корень (9 + х)?
*размещая тексты в комментариях ниже, вы автоматически соглашаетесь с пользовательским соглашением